国家能源局发布开展新型储能试点示范工作的通知重磅!
2023-06-16 17:58来源:国家能源局
北极星储能网获悉,6月16日,国家能源局综合司发布关于开展新型储能试点示范工作的通知。本次示范工作以推动新型储能多元化、产业化发展为目标,组织遴选一批典型应用场景下,在安全性、经济性等方面具有竞争潜力的各类新型储能技术示范项目。
申报项目原则上为已完成备案,且预计在2024年底前投产的项目。
示范期限原则上为2年。示范项目需在发布公告之日起1年内投产。如遇特殊情况,经报国家能源局同意,示范期和投产日期可延长不超过1年。
每个推荐单位推荐项目原则上不超过3个,其中同一技术路线的项目不超过2个。
中央企业集团可直接向国家能源局推荐示范项目。
详情如下:
国家能源局综合司关于开展新型储能试点示范工作的通知
各省(自治区、直辖市)能源局,有关省(自治区、直辖市)及新疆生产建设兵团发展改革委、工业和信息化主管部门、城市管理委,各派出机构,有关中央企业:
为深入贯彻党的二十大和二十届一中全会精神,认真落实《中华人民共和国经济和社会发展第十四个五年规划和2035年远景目标纲要》《“十四五”新型储能发展实施方案》有关要求,加快推动新型储能多元化、产业化、市场化高质量发展,支持建设新型能源体系,我局拟组织开展新型储能试点示范,并制定了《新型储能试点示范工作规则(试行)》(以下简称《规则》,见附件1)。为做好示范项目遴选工作,现就有关事项通知如下。
一、本次示范工作以推动新型储能多元化、产业化发展为目标,组织遴选一批典型应用场景下,在安全性、经济性等方面具有竞争潜力的各类新型储能技术示范项目。
二、新型储能项目业主单位为申报单位,各省(自治区、直辖市)及新疆生产建设兵团能源主管部门、中央企业集团为推荐单位。
三、请各申报单位按照《规则》要求,于2023年7月13日前将签字盖章的申报材料报送至项目所在地省级能源主管部门或所属中央企业集团。
申报项目原则上为已完成备案,且预计在2024年底前投产的项目。申报项目知识产权清晰,技术先进,示范带动作用良好。
四、请各省级能源主管部门、中央企业集团结合本地区、本企业实际情况,做好示范项目申报组织、初步审核、推荐工作。请于2023年8月13日前将纸质推荐材料(1套)报送至国家能源局科技司。同时,通过全国新型储能大数据平台报送电子版材料(网址:)。
每个推荐单位推荐项目原则上不超过3个,其中同一技术路线的项目不超过2个。
五、国家能源局将组织评审确定示范项目入围名单,并纳入全国新型储能大数据平台和国家有关重大工程项目库,加强跟踪评估与宣传推广。
六、推荐材料应包括书面推荐意见、相关项目申报材料、有关支持政策考虑等。材料报送请使用中国邮政EMS。报送日期以邮戳为准。
邮寄地址:北京市西城区三里河路46号,邮编:100045
联系方式:国家能源局科技司,010-81929227/9226,010-81929218(传真)
全国新型储能大数据平台:张翼 1881030218
赵伟伟 15536555498
附件:
1.新型储能试点示范工作规则(试行)
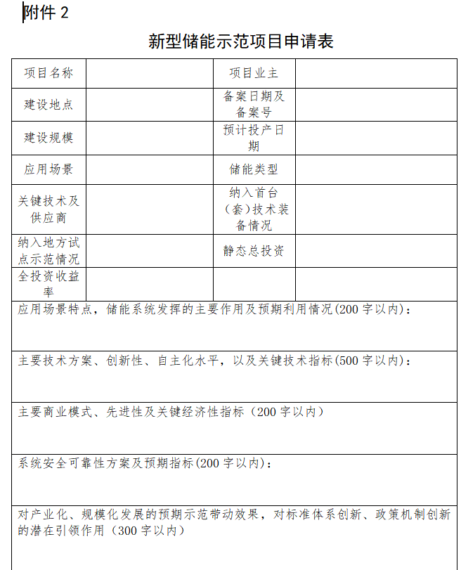
2.新型储能示范项目申请表
3.新型储能示范项目申请报告(参考大纲)
国家能源局综合司
2023年6月12日
附件1
新型储能试点示范工作规则(试行)
第一条为推动新型储能多元化、产业化、市场化高质量发展,根据《中华人民共和国经济和社会发展第十四个五年规划和2035年远景目标纲要》《“十四五”新型储能发展实施方案》,科学有序实施新型储能试点示范项目(以下简称示范项目),按照《国家能源局技术示范和改革试点工作管理办法》,制定本规则。
第二条本规则适用于国家能源局组织开展的新型储能技术和应用场景试点示范工作。各省级能源主管部门推进本地区新型储能试点示范工作,可结合本地情况,参照本规则组织实施。
第三条本规则所指新型储能项目是指除抽水蓄能外以输出电力为主要形式,并对外提供服务的储能项目。
第四条示范项目申报、遴选和跟踪评估应坚持政府引导、企业自愿,多元发展、重点突破,示范带动、规模发展,科学评价、注重成效的原则。
第五条示范项目申报主体原则上为项目业主单位。确需联合申报的,应说明必要性和具体分工。参与申报的单位应为中华人民共和国境内注册,具有独立法人资格、无不良信用记录的企业,并拥有较强的经济实力、技术研发和融合创新能力。
第六条申报项目应具备技术先进性、商业模式创新性、安全可靠性、应用场景代表性、示范带动性等特点。
第七条示范项目工作流程主要包括:发布通知、组织申报、专家评审、审议决策、公示公告、总结推广,共6个环节。
(一)发布通知
国家能源局在官方网站发布通知,启动申报工作,明确示范项目申报有关具体要求。
(二)组织申报
省级能源主管部门应结合本地区实际,组织示范项目申报、初步审核、推荐等工作,并出具书面推荐意见。中央企业集团下属单位经各省级能源主管部门申报的,应附所属中央企业集团书面支持意见函件。
中央企业集团可直接向国家能源局推荐示范项目。
(三)专家评审
国家能源局委托第三方机构组织开展示范项目评审工作。经资料初审、专家评审会审查,形成书面评审意见并上报国家能源局。视需要组织企业答辩或实地考察。
示范项目评审专家要求具有高级以上职称,且从事相关领域技术工作不少于4年。评审专家要涵盖所评审项目相关专业方向,专家组人数不少于7人。评审专家与所评审项目申报单位(含联合单位)不得存在经济利益关系。
(四)审议决策
国家能源局根据第三方机构评审意见,结合行业规划、产业政策等有关文件要求,审核确定示范项目入围名单。
(五)公示公告
国家能源局在官方网站发布示范项目入围名单,公示时长不少于7天。公示结束后,国家能源局以公告形式发布示范项目清单。
(六)总结推广
示范期间及示范期满后,国家能源局委托第三方组织开展示范应用效果评估评价,对示范项目中的先进可靠、应用前景广阔的技术和商业模式、标准规范、以及各地产生较好成效的政策举措,加大经验总结和宣传推广。
第八条示范期限原则上为2年。示范项目需在发布公告之日起1年内投产。如遇特殊情况,经报国家能源局同意,示范期和投产日期可延长不超过1年。
第九条国家能源局将示范项目纳入全国新型储能大数据平台,开展示范项目建设运行情况跟踪监测,并做好示范项目实施情况评估总结。省级能源主管部门要加强示范项目管理,协调解决项目面临的问题,完善新型储能项目管理体系和支持政策。
第十条申报单位应遵守新型储能项目管理相关制度,按程序取得项目开工建设、并网运行等相关手续;扎实推进示范项目建设,加强系统运行维护,及时向国家能源局报告项目建设运行、标准化等工作情况。
第十一条国家能源局派出机构要结合综合监管有关工作安排,加强示范项目实施情况监管,会同各地能源主管部门协调解决示范项目实施中面临的问题,并将相关结果报送国家能源局。
第十二条对上报资料存在弄虚作假、未按示范内容建设、出现重大安全责任事故或存在其他违反示范要求的项目,取消示范项目资格。
第十三条国家能源局通过将示范项目纳入国家有关重大工程项目库等方式,协调解决示范项目面临的重大问题。支持依托示范项目产生的相关标准、符合首台(套)条件的重大技术装备,经按程序评定,优先纳入行业标准制修订计划、能源领域首台(套)重大技术装备清单,优先推荐参加相关科技创新、标准等奖励评选,并享受相关支持政策。
第十四条各地能源主管部门会同有关方面围绕项目成本疏导、调度运行、安全管理等方面,加大示范项目专项政策研究与支持力度,鼓励通过专项资金等政策支持示范项目。各地能源主管部门要统筹做好国家及本地区新型储能试点示范工作,并与本地区新型储能发展工作有机结合,发挥好示范引领作用。
第十五条本规则由国家能源局负责解释。
第十六条本规则自发布之日起施行。


附件3
新型储能示范项目申请报告(参考大纲)
一、项目概况
项目概述,建设背景与必要性分析,以及前期工作进展情况,如技术研发验证、工程建设、本企业项目投资决策情况,以及获得规划、国土、环保等部门审批情况。
项目业主各投资方、主营业务及成立年限,新型储能项目建设运行经验、新型储能相关创新投入与标准化工作业绩,以及资质等。
二、项目初步方案
(一)应用场景及预期运行模式
说明应用场景的特点。储能系统发挥的主要作用、调度运行方式,以及预期利用指标,如利用率、效率等。
(二)技术方案
说明本项目储能系统的基本构成,关键技术、设备及系统性能。通过与国内外同类技术装备关键指标对比分析,说明技术产品与系统集成创新情况。
说明项目采用自主知识产权原创技术情况及知识产权归属状况。
说明已列入有关首(台)套重大技术装备目录情况,以及是否符合条件被推荐至能源领域首(台)套重大技术装备目录有关情况。
(三)工程建设方案
说明项目建设条件、建设规模、布置方式、接入方案、进度安排等。
(四)示范项目运行方案
针对项目应用场景,说明项目运行方式、调度方式等,分析与系统交换的年电量、运行小时数等指标,分析项目与场景应用的匹配性。
(五)标准化工作方案
说明依托示范项目参与国家、行业、团体和地方标准制修订工作有关情况。
三、项目经济性
说明主要商业模式及先进性,简要分析未来推广应用前景。
说明经济性评价相关边界条件,如可享受地方政府相关支持政策情况,包括但不限于项目属地电价政策、财政补贴、税收优惠,电力辅助服务和现货市场建设相关机制等。
说明储能系统投资和项目总投资等工程投资,投资回收期、内部收益率等,以及投产首年及达产年预期运行成本收益情况。
四、项目质量与安全
简要说明本项目质量与安全控制方案,先进性,及关键指标。
五、项目工作计划
项目建设起止时间、预计投产日期,及分年度工作安排。
六、综合效益评价
(一)示范效应
在说明示范项目对验证关键技术稳定可靠运行的同时,在促进清洁能源开发消纳、支撑电力系统运行、提高能源利用效率、降低用能成本、保障用能安全等方面的示范效果,以及对产业链体系发展、政策机制健全、专业化人才培养等方面的带动作用。简要分析关键技术、商业模式、应用场景等方面创新成果推广应用前景。
(二)环境效益
分析评价项目建设对促进自然生态发展方面的效果及影响。
(三)社会效益
分析评价项目建设对促进行业和地方经济社会发展方面的现实和长远影响。
七、风险评估与应对举措
分析说明示范项目在政策、环境、市场、经济、技术、施工等方面存在的潜在风险,提出拟采取的应对措施或其它试点示范工作建议。
八、附录
已获得规划、国土、环保等部门审批情况的证明材料,及有必要提交的其他支撑性材料。

